重要公告
個人貸款 | 信用卡服務
個人貸款商品介紹
個人貸款申請及試算
企業貸款商品介紹
信用卡最新消息 了解更多>
【土銀JCB信用卡 x 台灣Pay】綜合所得稅繳稅3重送
【土銀icash2.0聯名鈦金卡】115年度刷卡優惠
所有卡別
信用卡申請
信用卡宣導及常見問題
卡友權益與專屬服務
iCash2.0聯名鈦金卡刷卡優惠
信用卡服務申請
信用卡線上掛失
外籍人士辦卡友善專區
收單業務
個人數位金融
行動數位金融
台灣Pay最新訊息
企業數位金融
跨境電子金融
線上櫃台
財富管理
理財試算
理財最新消息
保險
網路投保專區
基金資訊
基金績效排行榜
債券資訊
線上櫃檯
信託
公益信託
ESG總覽
公司治理
永續金融
客戶權益
環境永續
員工照護
社會參與
其他
臺幣存匯業務
個人化服務
外幣業務
數位存款帳戶
債票券
前置協商
證券
國內營業單位據點
客服專線 | 意見交流
花蓮震災專案聯絡窗口
原住民理財諮詢窗口
總行據點
證券經紀商據點
國外營業單位據點
智能客服
Overview
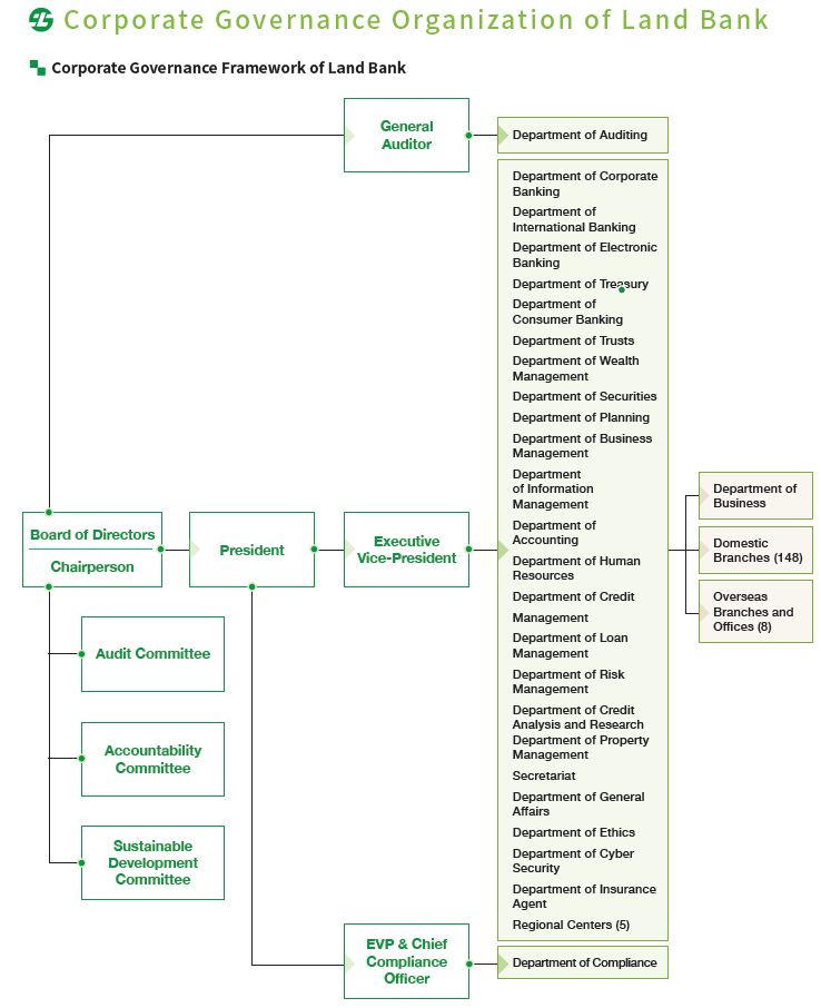
Corporate Governance
Sustainable Finance
Equator Principles
Customer Rights and Interests
Sustainable Environment
Employee Care
Social Participation
Sustainability Report Download
最後更新日期:2025/09/04
個人網路銀行個人網銀
數位存款帳戶線上開戶數位存款
理財網基金理財
了解更多
TOP